2024年度漏洞态势大揭秘:你的网络安全防线还稳固吗?(附下载)

2024年度漏洞态势大揭秘:你的网络安全防线还稳固吗?(附下载)

原创 说安全 如何安全 说安全 如何安全 2025-01-21 23:30

在这个万物互联的数字时代,网络已经成为我们生活、工作和学习中不可或缺的一部分。然而,随着网络的普及和深入,网络安全问题也日益凸显,成为悬在我们头顶的一把“达摩克利斯之剑”。《2024年度漏洞态势分析报告》的出炉,再次为我们敲响了网络安全的警钟。那么,面对日益严峻的网络安全形势,我们的网络安全防线还稳固吗?今天,就让我们一起深入剖析这份报告,探寻网络安全的真相。

一、漏洞数量激增,网络安全形势严峻

根据报告数据显示,自2024年1月1日至2024年12月17日,安恒信息CERT监测到NVD已公开披露漏洞共计21831个,较2023年同比增长22.08%。这一数字无疑令人触目惊心。近十年来,NVD公开的漏洞数量呈现出显著的逐年增长趋势,尤其是在2020年之后,漏洞数量的增长速度明显加快。从2015年的147个到2024年的21831个,增长了约150倍。这一数据背后,是网络安全形势日益严峻的现实。

漏洞数量的激增,意味着网络攻击者有了更多的“武器”和“机会”。他们可以利用这些漏洞,对网络系统进行渗透、攻击和破坏,从而窃取敏感信息、篡改数据或制造混乱。因此,对于个人、企业和国家来说,网络安全已经不再是可有可无的“锦上添花”,而是必不可少的“雪中送炭”。

二、中高危漏洞增幅显著,安全防护任重道远

在漏洞等级分布方面,报告同样给出了令人担忧的数据。2024年度,低危漏洞数量为2768个,同比增长0.18%;中危漏洞数量为9821个,同比增长40.01%;高危漏洞数量为3819个,同比增长20.28%。可以看出,中高危漏洞的增幅尤为显著,这些漏洞对网络安全带来的威胁不断加大。

中高危漏洞的增多,意味着网络攻击者有了更多的“致命武器”。他们可以利用这些漏洞,轻松绕过安全防护措施,对网络系统进行深度渗透和破坏。一旦这些漏洞被恶意利用,不仅可能导致个人隐私泄露、财产损失,还可能引发社会动荡和国家安全危机。因此,加强中高危漏洞的防范和修复工作,已经成为网络安全防护的重中之重。

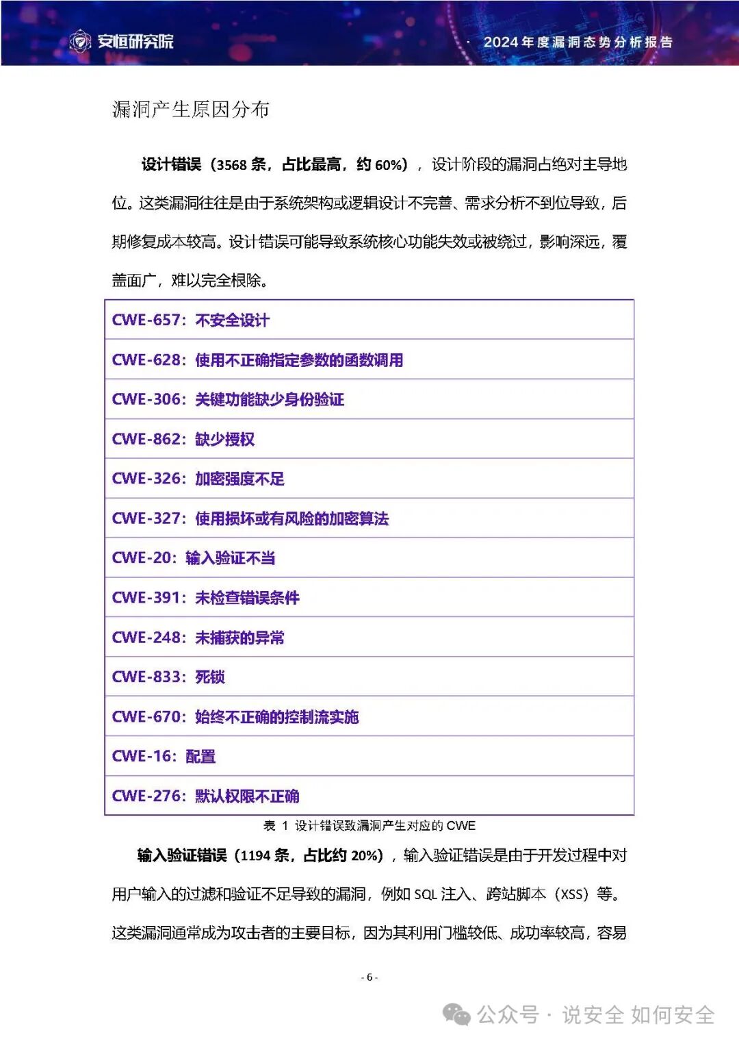
三、漏洞产生原因多样,设计阶段问题突出

报告还分析了漏洞产生的原因。从数据来看,设计阶段问题占主导,设计错误占比高反映出系统在早期设计阶段缺乏全面考量,导致系统开发阶段未对安全问题进行足够重视,从而出现较多漏洞。此外,输入问题较多也是导致漏洞产生的重要原因之一。开发人员在编码过程中对用户输入缺乏严格处理,这类输入问题漏洞通常是攻击者的突破口。最后,开发错误也占据一定比例,此类开发错误引起的漏洞容易对多线程、高并发系统的稳定性和安全性造成严重影响。

漏洞产生原因的多样性,要求我们在网络安全防护工作中必须采取综合措施。从设计阶段开始就要注重安全性考量,加强系统架构设计和代码审查工作;在开发阶段要严格执行安全编码规范和质量标准;在运维阶段要加强漏洞监测和修复工作,及时发现并修补安全漏洞。只有这样,才能构建起一道坚不可摧的网络安全防线。

四、厂商分布呈现集中趋势,主流操作系统和软件成重灾区

在厂商分布方面,报告数据显示Linux、Microsoft和Adobe等厂商的漏洞数量居前。这表明主流操作系统和大型软件仍是漏洞的高发区域。这些厂商的产品广泛应用于各个领域和行业,一旦这些产品存在安全漏洞,将可能引发连锁反应和严重后果。

因此,对于这些主流厂商来说,加强产品安全研发和质量控制工作至关重要。他们需要投入更多的资源和精力来发现和修补安全漏洞,提高产品的安全性和稳定性。同时,用户也需要及时更新补丁和升级软件版本,以降低被攻击的风险。

五、新型漏洞不断涌现,安全防护技术需不断创新

随着攻击技术的发展和新型应用场景的出现,新型漏洞也在不断涌现。报告指出,Web应用程序中存在的不安全代码生成或缺乏输入验证等问题导致代码注入与执行漏洞有所增加;敏感信息泄露漏洞问题日益严重;不受控制的资源消耗漏洞可能引发拒绝服务攻击等。这些新型漏洞的出现给网络安全防护工作带来了新的挑战。

为了应对这些新型漏洞带来的威胁,我们需要不断创新和完善安全防护技术。一方面要加强漏洞挖掘和检测技术的研究和应用;另一方面要加强安全防护策略和措施的创新和实践。同时还需要加强国际合作和交流,共同应对跨国网络攻击和威胁。

构建网络安全防线,你我同在

网络安全是关乎每个人、每个企业和每个国家的重大利益问题。面对日益严峻的网络安全形势和不断涌现的新型漏洞威胁,我们需要共同努力构建起一道坚不可摧的网络安全防线。这既需要政府、企业和个人的积极参与和贡献;也需要加强法律法规建设和监管力度;更需要提高全社会的网络安全意识和防范能力。

以上为部分内容理解,文件详情可复制链接下载

2024年度漏洞态势分析报告.pdf: https://url22.ctfile.com/f/57015622-1449428167-5d1c3a?p=5662 (访问密码: 5662)



资料收集不易,期待您的随手分享、转发、点赞、评论。之后小编也将为大家带来更多有价值的资料和信息~